
Department of Pharmacy Practice, Parul Institute of Pharmacy, Parul University, Vadodara, Gujarat, India
*Corresponding author: Evangeline Gladwin; *Email: evangelinegladwin@gmail.com
Received: 20 Jun 2024, Revised and Accepted: 11 Jul 2024
ABSTRAC
Erythema Nodosum Leprosum (ENL) is a rare immune-mediated complication of leprosy, characterized by painful nodules and fever, and can lead to anemia and leucocytosis. A 19 y old male with a history of non-adherence to 12 adult multi-bacillary multi-drug therapy packs for leprosy presented with a 15 d complaint of fever and aggravated painful, raised, red skin lesions over two y. Laboratory findings showed neutrophilia, thrombocytosis, microcytic anemia, and traces of blood and ketones in the urine. Acid-fast bacilli with a grade of 1+ were observed in Ziel-Neelson-stained smears, confirming the diagnosis. The patient received systemic Dexamethasone, the standard treatment for Erythema Nodosum Leprosum, and resumed leprosy treatment. Symptomatic care was given, and the patient was discharged. This case highlights the importance of early detection, efficient monitoring, and adherence to therapy to reduce ENL-related morbidity and mortality. The study emphasizes that a regular watch should be kept on leprosy patients to ensure early intervention and prevention of complications.
Keywords: Hansen’s disease, Immune-mediated, Type II reaction, Ziel-Neelson stain, Nodules
© 2024 The Authors. Published by Innovare Academic Sciences Pvt Ltd. This is an open access article under the CC BY license (https://creativecommons.org/licenses/by/4.0/)
DOI: https://dx.doi.org/10.22159/ijpps.2024v16i9.51840 Journal homepage: https://innovareacademics.in/journals/index.php/ijpps
Leprosy, or Hansen's Disease (HD), is a chronic granulomatous skin condition caused by the Mycobacterium Lepra Complex, which affects both the skin and peripheral nervous system [1]. Erythema Nodosum Leprosum (ENL) is a rare but severe immune-mediated reaction of HD, impacting half of lepromatous leprosy and 10% of borderline leprosy. While ENL is a well-documented condition, its incidence is relatively rare, ranging from 0.2% to an average of 1.2% in India [2]. It results from tissue damage due to chemokine production. Clinical manifestations include tender erythematous nodules, fever, and malaise. Lesions frequently occur on both extremities and may fade as brawny induration [3]. Despite its rarity, ENL poses substantial challenges in the management of leprosy, particularly due to its potential complications such as uveitis, neuritis, and anemia [4]. The Erythema Nodosum Leprosum International Study (ENLIST) Severity Scale uses a 10-item scale to assess the severity of ENL, with a score of ≤ 8 categorized as mild ENL [5]. Histopathological examination through the Ziehl-Neelsen (ZN) stain reveals neutrophils within granulomas [6]. WHO Guidelines recommend corticosteroids as the main treatment (40–60 mg/day for 1-2 w). High-dose clofazimine (300 mg/night) acts as a steroid-sparing agent [7]. This case report presents a patient with ENL, caused by non-adherence to leprosy treatment. While non-adherence to leprosy treatment is known to exacerbate disease progression, its direct link to ENL development is less commonly documented. This study contributes novel insights by correlating non-adherence with the onset of ENL, supported by comprehensive clinical and laboratory findings, thereby contributing to better patient outcomes and public health strategies in managing HD.
A 19 y old male patient presented with a fever for 15 d and an aggravated, red-raised, painful skin lesion all over the body for the last 2 y. The patient has had a history of leprosy for 2 y with an episode of epistaxis. The patient had completed 12 adult Multi-Bacillary Multi-Drug Therapy (MB-MDT) packs but was non-adherent to the therapy.
On examination, pedal edema and joint pain were seen with multiple, tender erythematous and hyperpigmented plaques over the face, neck, chest, abdomen, back, buttocks, and both extremities (fig. 1).

Fig. 1: Hyperpigmented plaques over right arm
Cutaneous examination showed well-defined erosions over the left arm and lower abdomen, as well as a tender radio-cutaneous nodule on the ulnar region (fig. 2). The ENLIST severity scale was 16 (table 1) [8].
Table 1: Enlist score of patient on admission and on discharge
| S. No. | Scale Item | Patient result on admission | Score on admission | Score on discharge |
| 1 | Visual Analogue Scale – Pain | 40 mm | 2 | 1 |
| 2 | Fever (°C) | History of fever for 15 d | 1 | 0 |
| 3 | Number of ENL skin lesions | ≥ 21 | 3 | 1 |
| 4 | Inflammation of ENL skin lesions | Red-raised, painful | 2 | 1 |
| 5 | Extent of ENL skin lesions | Face, neck, chest, abdomen, back, buttocks and both extremities | 3 | 1 |
| 6 | Peripheral edema | Pedal edema | 1 | 1 |
| 7 | Bone pain | Bone pain on examination | 1 | 0 |
| 8 | Inflammation of joints and/or digits due to ENL | Joint pain and inflammation | 1 | 0 |
| 9 | Lymphadenopathy due to ENL | None | 0 | 0 |
| 10 | Nerve tenderness due to ENL | Present | 2 | 1 |
| Total Score | 16 | 06 |
ENLIST: A Severity scale of Erythema Nodosum Leprosum, ENL: Erythema Nodosum Leprosum, Laboratory investigations are elaborated on in table 2. ZN stain confirmed Acid-Fast Bacilli (AFB) have a grade of 1+(1–10 AFB/100 OIF).
Table 2: Abnormal laboratory parameters of the patient
| Parameter | Patient’s value | Normal range |
| On the day of admission | ||
| Hemoglobin | 10.7 (Low) | 13-17g/dl |
| Neutrophils | 94 (High) | 30-70% |
| White Blood Corpuscle Count | 33990 (High) | 4000 – 10000/mm3 |
| Hematocrit | 31.9 (Low) | 37-47% |
| mean Cell Volume | 66.4 (Low) | 76-90fl |
| G6PD Level | 18.40 (High) | 4.6–13.5U/g Hb |
| On 6th day of hospitalization | ||
| Hemoglobin | 11 (Low) | 13–17g/dl |
| Platelet | 603000 (High) | 150000–450000/μL |
| Hematocrit | 34.1 (Low) | 37-47% |
| mean Cell Volume | 67.4 (Low) | 76-90fl |
| White Blood Corpuscle Count | 15890 (High) | 4000–10000/cmm |
G6PD: Glucose-6-phosphate dehydrogenase
During hospitalization, the patient received dexamethasone (1.5 cc IV once), multivitamin (500 ml IV once), ceftriaxone (1 g IV twice), pheniramine (22.7 mg IV twice), paracetamol (150 mg IV once), fusidic acid cream for crust (twice), aloe vera (10.0 w/w), and vitamin E (0.5% w/w) lotion (twice) every day. Ferrous fumarate, folic acid, zinc sulfate (PO once), and pheniramine IV Stat were given on the second day. From day 3 onwards, the first adult MB-MDT pack was started. All medications continued until day ten. On discharge, the patient was prescribed prednisolone (30 mg PO once), cefadroxil (500 mg PO twice), levocetirizine (10 mg PO once), multivitamin (PO once), ferrous fumarate-folic acid-zinc sulfate (PO once) every day for 15 d, and rabeprazole-domperidone (20 mg+30 mg PO twice daily) for 30 d. The first adult MB-MDT pack was advised to be continued. Fusidic acid cream over the crust area (twice daily) and aloe vera-tocopherol lotion (2–3 times daily) were prescribed. The hyperpigmented plaques started to reduce, and the patient was discharged. On discharge, the ENLIST score was 6.
Leprosy reactions are inflammatory reactions caused by Mycobacterium leprae bacilli, further exacerbating the disease. It is divided primarily into two types of reactions: type-1 and type-2 reactions [9, 10].
Type-1 reactions occur commonly in patients with immunocompromised status or those with borderline leprosy. It is a main cause of leprosy-induced disability and deformity as it induces nerve damage [11].
ENL, a type-2 lepra reaction, is characterized by painful skin nodules. The condition is rare but can significantly affect patients with leprosy. The prevalence of ENL in India is 49.4% [12]. ENL can be triggered by drug defaulting and in patients with immunocompromised states. Matthew et al. mentioned that antecedent influenza vaccination and upper respiratory tract infection can also be factors in causing ENL [13]. Liran et al. opened a new perspective by discussing the occurrence of ENL post-COVID-19 vaccination [14]. This study emphasizes non-adherence as a risk factor for developing ENL.
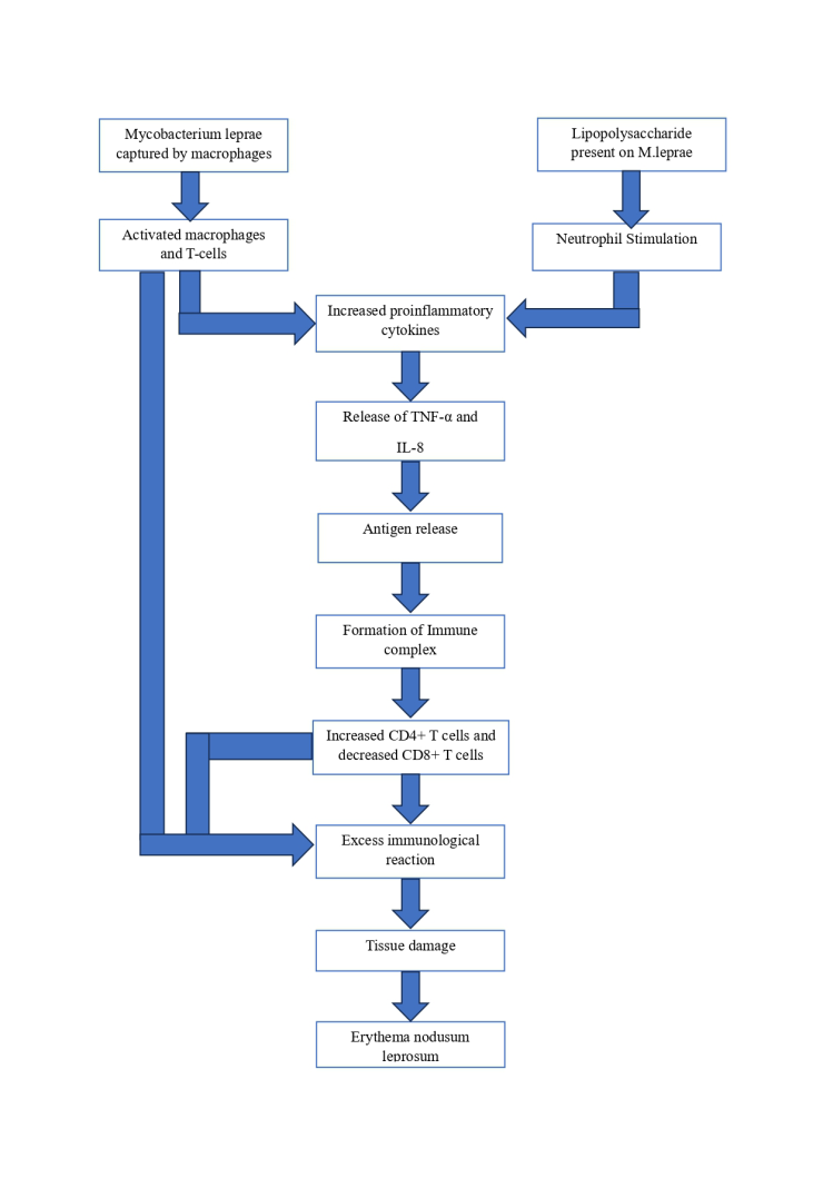
The factors at risk for the development of ENL include lepromatous leprosy and an elevated bacillary index [15]. It occurs due to the tissue damage caused by the immune response of the T-cells as a result of lepra invasion (fig. 3). The onset of ENL is typically in the first year of using MDT. Patients with leprosy may develop ENL if they show non-adherence to anti-leprotic therapy due to increased CD64 levels following MDT initiation.

Fig. 3: Pathophysiology of Erythema nodosum leprosum. This fig. was created by the author of this article. Credit goes to Evangeline for making this fig. for the article
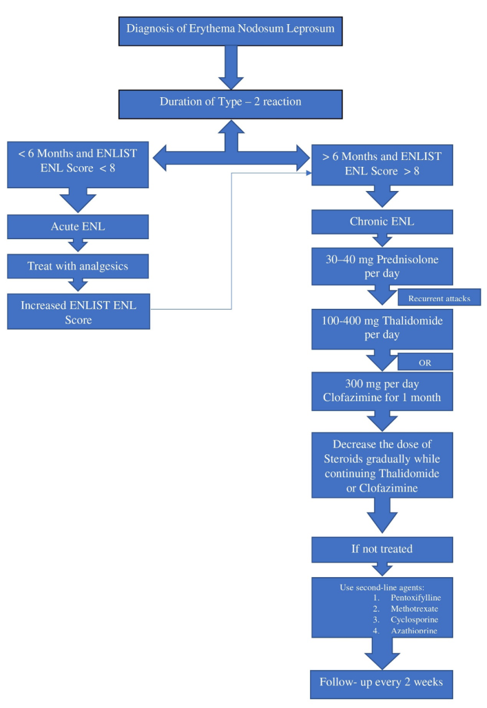
Treatment involves analgesics for acute ENL and corticosteroids and immunosuppressants for chronic ENL (fig. 4). A study conducted by Mishra SR et al. to compare the efficacy of thalidomide and clofazimine as adjuvants to steroid therapy showed these drugs to be effective in treating recurrent ENL [16].
The study showed patients with classic complaints of ENL, including multiple painful skin lesions, fever, and a history of epistaxis. The patient had leprosy for 2 y but was not taking 12 MB-MDT packs regularly. A cutaneous examination revealed various parts of the body affected by tender erythematous and hyperpigmented plaques, which are characteristic of ENL. Along with neutrophilia and microcytic anemia, thrombocytosis also becomes an indicator of bacterial infection and resulting inflammation [17]. The ZN stain for AFB showed the presence of Mycobacterium leprae, confirming ENL. The management strategies included the patient receiving intravenous dexamethasone, the standard treatment for ENL. Symptomatic treatment involved intravenous fluids, antihistamines, antipyretics, and antibiotics. A topical agent such as fusidic acid cream was prescribed to be applied over crusting. Upon discharge, the patient was prescribed a prednisolone tablet for 15 d. Symptomatic treatment was given, and the patient’s condition improved. The patient was advised to continue the first adult MB-MDT pack and be adherent to treat the underlying infection. On subsequent follow-up, the patient had gotten into remission. Comprehensive monitoring of the patient’s response is necessary to prevent relapse. Moreover, the pedal edema was not treated on admission but was mildly reduced on follow-up.
The strength of the study is that it emphasizes the importance of patient adherence in order to prevent ENL. Further research is required to understand the impact of adherence on the development of ENL.

Fig. 4: Treatment of Erythema nodosum leprosum. This fig. was created by the author of this article. Credit goes to evangeline for making this fig. for the article
ENL demands immediate attention and thorough care as a severe leprosy complication. This case shows timely recognition, appropriate treatment, and efficient monitoring and follow-up to reduce ENL-related morbidity and mortality. Awareness about the importance of compliance with anti-leprotic measures must be emphasized to prevent the occurrence of ENL.
HD-Hansen's disease, ENL-Erythema Nodosum Leprosum, ENLIST-Erythema Nodosum Leprosum International Study, ZN-Ziehl-Neelsen, MB-MDT-Multi-bacillary multi-drug therapy
All authors contributed to the study conception and design. Material preparation, data collection and analysis were performed by Evangeline Gladwin and Mudra Patel. The first draft of the manuscript was written by Evangeline Gladwin and all authors commented on previous versions of the manuscript. Dr. Mansi Mistry critically revised the manuscript. All authors read and approved the final manuscript.
Declared none
Figueroa Diaz A, Cordero Pacheco C, Quintero Noriega A. Erythema nodosum leprosum: a rare cause of testicular nodules. ID Cases. 2023 Jun 16;33:e01823. doi: 10.1016/j.idcr.2023.e01823, PMID 37441582, PMCID PMC10333602.
Voorend CG, Post EB. A systematic review on the epidemiological data of erythema nodosum leprosum, a type 2 leprosy reaction. PLOS Negl Trop Dis. 2013 Oct 3;7(10):e2440. doi: 10.1371/journal.pntd.0002440, PMID 24098819, PMCID PMC3789767.
Bhat RM, Vaidya TP. What is new in the pathogenesis and management of erythema nodosum leprosum. Indian Dermatol Online J. 2020 Jul 13;11(4):482-92. doi: 10.4103/idoj.IDOJ_561_19, PMID 32832433, PMCID PMC7413435.
Jameson JL. Harrison’s manual of medicine. 20th ed. Vol. New York: Mcgraw-Hill Education; 2020. p. 1259-66.
Walker SL, Sales AM, Butlin CR, Shah M, Maghanoy A, Lambert SM. A leprosy clinical severity scale for erythema nodosum leprosum: an international, multicentre validation study of the ENLIST ENL severity scale. PLOS Negl Trop Dis. 2017 Jul 3;11(7):e0005716. doi: 10.1371/journal.pntd.0005716, PMID 28671966, PMCID PMC5510881.
Wankhade VH, Debnath P, Singh RP, Sawatkar G, Bhat DM. A retrospective study of the severe and uncommon variants of erythema nodosum leprosum at a tertiary health center in central India. Int J Mycobacteriol. 2019 Jan-Mar;8(1):29-34. doi: 10.4103/ijmy.ijmy_174_18, PMID 30860176.
World Health Organization, WHO Expert Committee on Leprosy. World Health Organ Tech Rep Ser. 2012;968:1-61. PMID 22970604.
Leprosy/Hansen disease: management of reactions and prevention of disabilities. Available from: https://iris.who.int/bitstream/handle/10665/332022/9789290227595-eng.pdf?sequence=1 [Last accessed on 21 Aug 2024]
Radha GM, Choudhary M, Ikram A. A retrospective study of histomorphological spectrum of Hansen’s disease in a tertiary care centre of Barabanki area. Asian J Pharm Clin Res. 2023;16(7):71-4.
Mohite RV. Knowledge of slum community toward leprosy: a cross-sectional survey from Karad urban block of Western Maharashtra, India. Asian J Pharm Clin Res. 2018 Mar 1;11(3):357-60.
Zhu J, Shi C, Zhao H, He R, Jing Z, Yang D. Case report: upper thoracic esophageal paralysis accompanying a type 1 leprosy reaction. Am J Trop Med Hyg. 2023 Jun 5;109(2):343-4. doi: 10.4269/ajtmh.22-0799, PMID 37277105, PMCID PMC10397463.
Singal A. Current concepts and challenges in the management of erythema nodosum leprosum. Indian Dermatol Online J. 2020 Jul 13;11(4):479-81. doi: 10.4103/idoj.IDOJ_69_20, PMID 32832432, PMCID PMC7413424.
Sandre MK, Poenaru SM, Boggild AK. Erythema nodosum leprosum triggered by antecedent influenza vaccine and respiratory tract infection: a case report. J Cutan Med Surg. 2019 Jan/Feb;23(1):114-6. doi: 10.1177/1203475418808759, PMID 30326738.
Fachler T, Olshtain Pops K, Horev L. Erythema nodosum leprosum post-COVID-19 vaccination: endemic while pandemic. J Eur Acad Dermatol Venereol. 2022 Jul;36(7):e505-6. doi: 10.1111/jdv.18035, PMID 35224779, PMCID PMC9115004.
Park L, Wallace CE, Vasile G, Buckley C. A case of lepromatous leprosy with erythema nodosum leprosum. Cureus. 2023 Jan 16;15(1):e33846. doi: 10.7759/cureus.33846, PMID 36819324, PMCID PMC9934940.
PK Mishra SR, Samal R, Behera B. Thalidomide and steroid in the management of erythema nodosum leprosum. Indian J Pharmacol. 2022 May-Jun;54(3):177-82. doi: 10.4103/ijp.ijp_946_21, PMID 35848688, PMCID PMC9396689.
Rea TH. Elevated platelet counts and thrombocytosis in erythema nodosum leprosum. Int J Lepr Other Mycobact Dis. 2002 Sep;70(3):167-73. PMID 12483964.