
School of Medical and Allied Sciences, Galgotias University, Greater Noida, Uttar Pradesh, India
*Corresponding author: Ritu Rani; *Email: ritu.rani@galgotiasuniversity.edu.in
Received: 30 Sep 2024, Revised and Accepted: 11 Dec 2024
ABSTRACT
Management of cancer is a challenge to the modern system of medical practice despite of having an effective chemotherapy, radiotherapy, nuclear therapy and Surgery. While effective, these treatments have limited acceptance due to safety concerns. Herbal medicines, known for their minimal adverse effects, have shown promise in disease management and can provide high-quality nutritional and raw ingredients. Herbal therapies are also considered potential complementary treatments alongside conventional methods. The study was conducted by systematically reviewing the literature of various databases such as PubMed, Google scholar, Science direct and Wiley. In this study 4036 articles were reported from these tools and only 92 articles included after the exclusion due to duplication, irrelevant, non-full-text article, qualitative and quantitative analysis. Many herbal medicines described in this article contain numerous of these antioxidants. Recent researches showed the anti-oxidative and superoxide scavenging activities of individual active components of herbal medicine for their inhibitory activities on lipid peroxidation and anti-cancer properties. Individual herbal medicines show antipyretic, analgesic and anti-inflammatory and anti-cancer effects. Numerous in vitro studies of herbal medicine on different cell lines and in vivo study of herbal medicine have been reported. However, the mechanisms of actions remain unclear. This review aims to give an overview on the recent development of herbal medicine in the prevention and treatment of cancer. The report covers the possible mechanism of action of some of the herbal medicine. In addition, the common properties of herbal medicine are described. Finally, the study sheds lights on the pharmacological applications of herbal medicine in the treatment of cancer and its potential use as anti-cancer agents.
Keywords: Herbal drugs, Anticancer activity, Cancer cell lines
© 2025 The Authors. Published by Innovare Academic Sciences Pvt Ltd. This is an open access article under the CC BY license (https://creativecommons.org/licenses/by/4.0/)
DOI: https://dx.doi.org/10.22159/ijpps.2025v17i2.52891 Journal homepage: https://innovareacademics.in/journals/index.php/ijpps
Management of cancer is a challenge to the modern system of medical practice despite of having effective chemotherapy, radiotherapy, nuclear therapy and Surgery. Although these methods of treatment are proven to be effective in some cases and useful in some other cases but, their acceptability is limited due to issues related to their safety [1]. Research is going on all across the world to find out an effective and safe medication therapy for the treatment of all types of cancer such as lung, breast, prostate, colonic, liver, leukemia, lymphatic, ovarian etc. However, the rate of success is very limited and number of drugs in pipeline are also limited. Therefore, scientists are looking at the medicines originated from natural resources either from plants or animals. There are thousands of compounds from traditional medicine are screened for their anticancer properties and validate their clinical use [2].
As per the WHO data about 80% of the world population use traditional medicine, especially of herbal origin in the management of multiple diseases and disorders. Herbal drugs are the part of various systems of medicine practice, such as Ayurveda, Siddha, Unani and even allopathy [3, 4]. Review of literature reveals that organic solvent extracts, decoctions, tinctures, powders, granules, mixtures and tablets have demonstrable anticancer activities both in vitro and in vivo [5]. Further, most of the preparations exhibited their significant antineoplastic activities as immunomodulatory and immunostimulants [6]. They also produced anticancer activities through differentiating cells, promoting apoptosis, inhibiting telomerase and affecting senescence [7-9].
The Himalayan region, due to its unique geographical, topographical, ecological, climatic, and physiographical conditions, is a treasure trove of valuable medicinal plants. The Himalayan regions are Garhwal Himalayas, Kumaon Himalayas, Bageshwar Valley, Terai Forest, Kashmir, Pauri Garhwal Himalayas, Himachal Pradesh and Sikkim Himalayas etc. The unique conditions of the Himalayas make it an invaluable resource for medicinal plants, contributing to the health and well-being of people not only in the region but around the world. The exact number of medicinal plants in the Himalayan region used for primary healthcare and livelihoods is not definitively established. However, researchers have documented that more than 10,000 medicinal plants from the Himalayas support approximately 600 million people in the region. This highlights the critical role of these plants in traditional medicine, healthcare, and the livelihoods of the local populations [10].
Herbal medicines and their products are proven to be effective with minimum adverse effects or no side effects. They are also known to have minimal drug-drug reactions, drug-food interaction, cautions, precautions and contraindications [11]. A population-based survey study conducted in United Kingdom indicated that more than 25% of cancer patients visited plant-based medicine practitioners for various types of cancer at different stages [12]. A study conducted in Canada shown that at least one herbal preparation was used by breast cancer patients during standard treatment [13]. It had been studied that about 80% of drugs used for the treatment of cancer are of herbal origin including anthracyclines, podophyllotoxins, taxanes and vinca alkaloids [14]. Despite use of herbal preparations extensively all across the continents, the evidence generated against cancer cells is non-scientifically generated, analyzed and or the models used in the preclinical study do not matches with clinical condition of cancer [15]. It is also believed that herbal medicine therapy could be a complementary therapy along with chemotherapy, surgical therapy, radiation therapy and nuclear therapy [16].
The main objective of this systematic review article is to review literature on cancer and/or herbal drugs and compile the information. There are about 80% of drugs used in the treatment of cancer are of herbal origin, including anthracyclines, podophyllotoxins, taxanes and vinca alkaloids.
It had been said that about 80% of drugs used in the treatment of cancer are of herbal origin, including anthracyclines, podophyllotoxins, taxanes and vinca alkaloids. Some herbal remedies have shown promise in these traditional systems. Many herbs contain compounds with anti-inflammatory and antioxidant properties (vitamins, enzymes, polysaccharides, polyphenols, flavonoids, minerals, lignins, xanthones, carotene etc.), which may help reduce the risk of cancer development by preventing DNA damage and inhibiting the growth of cancer cells. Despite use of herbal preparations extensively all across the continents the evidence generated against cancer cells is non-scientifically generated, analyzed and or the models used in preclinical study do not matches with clinical condition of cancer.
Methods
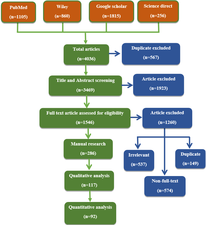
The study was conducted by systematically reviewing the literature of various databases such as PubMed, Google scholar, Science direct and Wiley. Data was collected by using the keywords herbal drugs, anticancer, cancer cell lines, medicinal plants were added together or independent for each other. The articles only in English language published between 2000 and March 2022 were searched. In this study 4036 articles were reported from these tools and only 92 articles included after the exclusion due to duplication, irrelevant, non-full-text article (refers to an analysis of research articles where the full text of the articles is not available, and the analysis relies only on the abstract, summary, or metadata provided), qualitative (analyzing the content, themes, or patterns) and quantitative analysis (analyzing numerical data or measurable patterns from the available information). Then, the articles on anticancer activity of herbal drugs were selected, and demonstrating anticancer effect of these herbal drugs and their compounds.
Schematic presentation: Shown in fig. 1.

Fig. 1: Schematic presentation for methodology on literature survey
Anticancer activity of herbal drugs (table 1)
Petroselinum sativum, commonly known as parsley, has been shown to induce cytotoxicity in various cancer cell lines, including prostate cancer cells (PC-3), Breast cancer cells (MCF-7, MDA-MB-231), lung cancer cells (NCI-H82), hepatocellular carcinoma cells (Hep-3B), Myeloid leukemia cells (K-562). The cytotoxic effects of Petroselinum sativum are attributed to the sensitization of these cancer cells, making them more vulnerable to treatment. This sensitization process enhances the effectiveness of therapeutic agents, leading to increased cell death and reduced tumor viability [17].
Phellodendron amurense, commonly known as the Amur cork tree, has been found to inhibit CREB (cAMP response element-binding protein) mediated COX-2 (cyclooxygenase-2) activation in lung cancer cell lines, specifically H1229 and A549. COX-2 is an enzyme that plays a significant role in inflammation and is often overexpressed in various cancers, including lung cancer. By inhibiting the CREB-mediated activation of COX-2, Phellodendron amurense potentially reduces inflammation and tumor growth [18].
Momordica charantia, commonly known as bitter melon, has been studied for its potential anticancer properties. Research indicates that it can induce cell cycle arrest and apoptosis in various cancer cell lines, including breast cancer (MCF-7) and cervical cancer (HeLa) cells. Bitter melon presents a promising natural compound for cancer therapy, particularly due to its ability to target cancer cells selectively while sparing normal cells [19].
Capsicum chinense, commonly known as habanero pepper, has been studied for its anticancer properties. The active compounds in this pepper, including capsaicin, have shown potential in inducing apoptosis and cell cycle arrest in various cancer cell lines such as hepatocellular carcinoma (HEPG2), colon cancer (Colo205), and glioblastoma (A172) cells [20].
Allium sativum, commonly known as garlic, and its derivatives have demonstrated significant anticancer properties. Research has shown that garlic and its active compounds, such as alliin, allicin, and allyl sulfides, can induce DNA repair, slow down cell division, and promote apoptosis in various cancer cell lines, including prostate cancer (DU145), breast cancer (MCF-7), human leukemia (HL-60), and cervical cancer (HeLa) [21, 22]. Alliin and allicin compounds can modulate the expression of DNA repair genes, ensuring the integrity of the genome. They increase the activity of enzymes involved in base excision repair (BER) and nucleotide excision repair (NER). Scavenge reactive oxygen species (ROS) that could otherwise cause DNA damage, thus reducing oxidative stress-induced mutations. Allyl Sulfides enhance repair of damaged DNA by activating tumor suppressor proteins like p53, which is crucial for coordinating repair pathways.
Zingiber officinalis, commonly known as ginger, has been studied for its anticancer properties. Research indicates that ginger promotes apoptosis (programmed cell death) of cancer cells and has a preventive action against metastasis in various cancer cell lines, including prostate cancer, breast cancer, and cervical cancer [23].
Rosmarinus officinalis, commonly known as rosemary, has demonstrated significant anti-proliferative activity in various cancer cell lines. Studies have shown that rosemary extracts and its active compounds can inhibit the growth of prostate cancer (PC-3), breast cancer cells (MCF-7, MDA-MB-231), lung cancer cells (NCI-H82), liver cancer cells (Hep-3B), Myeloid leukemia (K-562), Adenocarcinoma cervical cancer cells (HeLa). Compounds like carnosol and ursolic acid obtained from rosemary disrupt mitochondrial membrane potential, leading to cytochrome c release and activation of caspase-9 and caspase-3. These triggers programmed cell death selectively in cancer cells. Rosemary compounds interfere with the G1/S and G2/M cell cycle checkpoints by inhibiting cyclins and cyclin-dependent kinases (CDKs) [17, 24].
Origanum vulgare, commonly known as oregano, has shown potential in preventing the spread of various cancer cells, including prostate cancer (PC-3), breast cancer (MCF-7, MDA-MB-231), lung cancer (NCI-H82), liver cancer (Hep-3B), and myeloid leukemia (K-562). Its anticancer properties can be attributed to several mechanisms: Compounds in oregano can induce programmed cell death (apoptosis) in cancer cells, thereby reducing their spread. Oregano may prevent the formation of new blood vessels that supply nutrients to tumors, inhibiting their growth. The high antioxidant content in oregano can neutralize free radicals, which can cause DNA damage, leading to cancer. Oregano may reduce the formation of carcinogenic heterocyclic amines that form when animal proteins are cooked at high temperatures, thus lowering cancer risk [17, 25].
Linum usitatissimum, commonly known as flaxseed, contains phytoestrogens called lignans, which have been shown to have beneficial effects in reducing the risk of estrogen-dependent breast cancer, such as the MDA-MB-435 cell line. By binding to estrogen receptors, lignans can block the stronger endogenous estrogens, leading to a decrease in the proliferative action of estrogen on breast tissue [26].
Triticum aestivum, commonly known as wheatgrass, contains various bioactive compounds, including the plant hormone abscisic acid (ABA). Abscisic acid is known for its role in plant physiology, particularly in response to stress and regulation of growth processes. Recent studies suggest that ABA may have potential anticancer properties. Research has shown that ABA can downregulate physiological processes and delay cell division in various cancer cell lines including: prostate cancer (PC-3), Breast cancer (MCF-7), lung cancer (A549), colon cancer (HCT-116), Pancreatic cancer cells (MIAPACA) [27, 28].
Aloe barbadensis, commonly known as Aloe vera, is a plant renowned for its medicinal properties. One of the key bioactive compounds in Aloe vera is acemannan, a polysaccharide that has been studied for its therapeutic potential, particularly in cancer treatment. Acemannan can stimulate the immune system to produce Tumor Necrosis Factor (TNF). TNF has been shown to target and destroy liver cancer cells (HEPG2). Studies have indicated that acemannan can induce apoptosis in breast cancer cells, including MCF-7 and BT-474 cell lines as indicated by DNA fragmentation [29].
Tancetum parthenium, commonly known as feverfew, contains several bioactive compounds, with parthenolide being one of the most notable. Parthenolide has been studied for its anticancer properties and has shown promising results in various types of cancer including lung cancer cells (A549) and Colon adenocarcinoma (HT-29). Parthenolide inhibits nuclear factor-kappa B (NF-κB), a protein complex that controls the transcription of DNA and plays a key role in regulating the immune response to infection. Inhibition of NF-κB can reduce inflammation and hinder cancer cell survival. Parthenolide induces oxidative stress and disrupts mitochondrial function in cancer cells, leading to the activation of apoptotic pathways. This results in the self-destruction of cancer cells [30].
Trifolium pratense (red clover) and Genista tinctoria (dyer's broom) contain phytoestrogens, which are plant-derived compounds that mimic the action of estrogens. These phytoestrogens can interact with estrogen receptors in the body and may help modulate the effects of endogenous estrogens. This modulation can be beneficial in certain hormone-related cancers like prostate cancer (IA8-ARCaPand LNCaP/HIF-1α), breast cancers (MCF-7 and MDA-MB-231), colorectal cancers (HT-29), as the phytoestrogens may downregulate the action of the body's estrogen, potentially inhibiting the growth and spread of cancer cells [31, 32].
Echinacea purpurea, commonly known as purple coneflower, is well-known for its immune-boosting properties. Research suggests that it can activate macrophages, increase T-cell activity, and stimulate the production of interferon, which are all crucial components of the immune response against cancer cells. Echinacea purpurea shows promise in enhancing the immune response against cancer and exerting direct anti-proliferative effects on certain cancer cell lines, such as colon cancer (COLO320) and pancreatic cancer (MIA-PaCa-2). These properties make it a potential complementary therapy in cancer treatment [33].
Artemisia annua, commonly known as sweet wormwood, is a plant that produces a compound called artemisinin. This compound has shown significant potential in cancer treatment due to its selective targeting of cancer cells. Artemisinin targets cancer cells selectively, such as prostate (PC-3, A549), breast (MCF-7, MDA-MB-231, T-47D), and pancreatic (MIA PaCa-2) cancer cells, without harming normal cells. This selectivity is primarily because cancer cells have a higher iron intake compared to normal cells. When artemisinin is combined with iron-carrying transferrin, it is more readily absorbed by cancer cells. Inside the cells, artemisinin triggers cytotoxic effects, leading to the destruction of cancer cells [34, 35].
Eugenia caryophyllata (also known as Syzygium aromaticum or commonly as clove) is a plant that possesses potent anti-cancer properties, particularly in targeting various types of cancer cells. Clove has shown effectiveness in targeting and killing several types of cancer cells, including prostate cancer cells (DU-145), breast cancer cells (MCF-7 and MDA-MB-231), Cervical cancer cells (HeLa). Clove extracts inhibit the proliferation of these cancer cells, preventing them from growing and spreading [36].
Glycyrrhiza glbra, commonly known as licorice root, is a medicinal plant with significant anti-cancer properties, particularly in the treatment of breast cancer cells (MCF-7) and Cervical cancer cells (HeLa) in humans. The extract influences the expression of Bcl-2 and Bax proteins, which are key regulators of apoptosis (programmed cell death). Bcl-2 typically prevents apoptosis, while Bax promotes it. By modulating the balance between these factors, licorice root encourages the apoptosis of cancer cells, aiding in their elimination [37, 38].
Berberis vulgaris, commonly known as barberry, has demonstrated significant anti-cancer properties, particularly against breast cancer (MCF-7). The extract from Berberis vulgaris effectively inhibits the proliferation of MCF-7 breast cancer cells, which means it prevents the cancer cells from multiplying and spreading [39].
Camellia sinensis, commonly known as tea, particularly green tea, contains powerful bioactive compounds that contribute to its anti-cancer properties. Tea is rich in vitamin C, which helps combat cancer-causing free radicals. It also has a low glycemic index and strong cleansing properties, contributing to overall health. Epigallocatechin Gallate (EGCG) is a potent antioxidant that helps neutralize harmful free radicals in the body. EGCG induces growth arrest in prostate cancer cells (DU-145) by affecting cell cycle regulatory proteins, effectively halting the progression of cancer cells. It activates killer caspases, which play a vital role in the execution of apoptosis and suppresses oncogenic transcription factors, which can turn normal cells into cancerous ones [40].
Allium cepa, commonly known as onions, are indeed rich in polyphenols and antioxidants, which contribute to their health benefits, including cancer prevention. Polyphenols are plant compounds that have been associated with a reduced risk of various diseases, including cancer, due to their antioxidant properties. One of the key polyphenols found in onions is quercetin, a flavonoid with potent antioxidant and anti-inflammatory effects. Research has shown that quercetin can inhibit the growth of cancer cells in various types of cancers, including colon cancer (specifically in SW-620 and HCT-116 cell lines) and breast cancer (in MDA-MB-231 cell lines). Quercetin has been observed to induce apoptosis (programmed cell death) in these cancer cells, which is a critical mechanism in preventing the spread of cancer [41, 42].
Digitalis purpurea l and Digitalis lanata induce apoptosis in prostate cancer (DU145, PC3), breast cancer cells (SK-MEL28, MDA-MB-435), and lung cancer cells (A549), colon cancer (HCT-116), ovarian cancer cells (OVCAR-3, OVCAR-5, and NCI-ADRES) by proliferation. It exhibited significant tumor growth inhibition in various cancers [43].
Annona muricata, commonly known as graviola or soursop, has gained attention for its potential anti-cancer properties. Graviola contains a group of natural compounds known as annonaceous acetogenins, which have been shown to have cytotoxic effects on various cancer cells including breast cancer cells (MCF-7), pancreatic cancer cells (FG/COLO357 and CD18/HPAF) [44, 45].
Silybum eburneum shows the Antiproliferative activity on Prostate cancer (LNCaP, DU145, and PC3), colorectal adenocarcinoma (HT-29), Lung cancer (NCIH-23), and Breast cancer (MCF-7) cells [46].
Curcuma longa, commonly known as turmeric, contains curcumin as its active compound, which has been extensively studied for its anti-cancer properties. Curcumin exerts its effects on cancer cells through various mechanisms, promoting apoptosis (programmed cell death) and inhibiting cell proliferation across several types of cancer: prostate cancer (PC3) cells, liver cancer (HEPG2) cells, colorectal cancer (LoVo and HT-29) cells, Glioblastoma cancer cells (A172), ovarian cancer (A2780 and CP70) [47]. Curcumin's ability to target multiple cancer types through various pathways, including oxidative stress, mitochondrial dysfunction, ER stress, and the activation of apoptotic proteins, makes it a promising compound in cancer therapy [48].
Polygonum cuspidatum, also known as Japanese knotweed, is a plant known for its bioactive compounds, particularly resveratrol, which has been widely studied for its potential anti-cancer effects. The anti-cancer properties of Polygonum cuspidatum are attributed to its ability to interfere with cellular processes critical for cancer cell survival and proliferation by inhibiting ERK1/2 cascade. Resveratrol has been found to block Prostate cancer cell (PC-3M-MM2 cells, DU145 and LNCaP), Breast cancer (MCF-7), lung cancer (NCI-H460, A549, A579, H1975), liver cancer (HEPG2), colorectal cancer (DLD1 and HT29, HCT-116 and CaCo-2), ovarian cancer (Pa-1, MDAH2774, SKOV3) cells [22, 32, 49].
Oryza sativa, commonly known as rice, particularly its bran and certain bioactive compounds found in rice, has been studied for its potential anti-cancer properties. Research has shown that rice and its components can exert anti-proliferative and pro-apoptotic effects on cancer cells, particularly in breast cancer (MDA-MB-231, MCF-7, and MCF10At). It reduces cell proliferation in hepatocellular carcinoma cell lines (HEPG2), Colorectal cancer cell lines (HT-29), Cervical cancer (HeLa), ovarian cancer (Caov-3) cell lines [22, 32, 50].
Garcinia Mangostana, commonly known as mangosteen, is a tropical fruit known for its bioactive compounds, particularly xanthones such as α-mangostin. These compounds have been studied for their potential anti-cancer properties, and research suggests that α-mangostin may induce apoptosis (programmed cell death) in various cancer cells by engaging the endoplasmic reticulum (ER) stress pathway: prostate cancer cells (LNCaP, 22RV1), liver cancer cells (Hep3B), cervical cancer cells (HeLa), ovarian cancer cells (HEY, A2780) [22].
Pimpinella haussknechtii, a plant belonging to the Apiaceae family, has been studied for its potential anti-cancer properties, particularly its effects on breast cancer cells. Research suggests that extracts or compounds derived from Pimpinella haussknechtii can induce apoptosis in breast cancer cells, specifically the MCF-7 cell line, through mechanisms involving protein aggregation and endoplasmic reticulum (ER) stress [22].
Salvia miltiorrhiza, also known as Danshen, is a traditional Chinese medicinal herb renowned for its diverse therapeutic properties, including its antitumor effects. Research has shown that Salvia miltiorrhiza exhibits anti-cancer activity across various cancer types including breast cancer, lung cancer (A549, H1975, PC9), liver cancer (SK-Hep-1, Bel-7404, HepG2HL-7702), Colorectal cancer (HCT116, HT29, HCT8), leukemia (THP-1, KG-1, Kasumi-1), ovarian cancer cells (SKOV3) [51]. The herb's ability to regulate the Bcl-2 family of proteins, which includes both pro-apoptotic and anti-apoptotic members, plays a significant role in balancing the survival and death of cancer cells.
Dioscoreae rhizome induce apoptosis in cervical cancer cells (HeLa, C33A) [22].
Catharanthus roseus, commonly known as the periwinkle plant, produces several important alkaloids, such as vincristine and vinblastine, which are well-known for their anti-cancer properties. The cytotoxicity of these vinca alkaloids, particularly in breast cancer cells like MCF-7, is primarily due to their effects on tubulin and microtubule dynamics [52, 53].
Sphaeranthus indicus, also known as the globe thistle, is a medicinal plant that has shown promising anti-cancer properties. Research has indicated that extracts from Sphaeranthus indicus are effective in inhibiting the proliferation of various cancer cell lines: prostate cancer cells (PC-3 and DU-145), breast cancer cells (MCF-7), lung cancer cells (A549), colon cancer cell (Colo-205) [52].
Radix sophorae, derived from the Sophora flavescens plant, is used in traditional medicine and has shown potential anti-cancer properties. Research indicates that its extracts can induce apoptosis in liver cancer cells, such as HEPG2, through both extrinsic and intrinsic pathways [52].
Saussurea lappa induce apoptosis in liver cancer (HEPG2), cervical cancer (HELA) [52].
Litchi chinensis, commonly known as lychee, has demonstrated notable antiproliferative effects against various cancer cell lines, including breast cancer cells. Research has shown that extracts from lychee fruit exhibit significant anti-cancer activity in breast cancer cell lines such as MCF-7 and MDA-MB-231 [52, 54].
Pinus densiflora, commonly known as the Korean red pine, has shown promising results in inhibiting the growth of various cancer cell lines, including breast cancer cells (MCF-7) and leukemia cells (HL-60).
Polyalthia longifolia inhibited cell proliferation of colon cancer cell lines (SW-620), Human leukemia cell (HL-60) lines [52].
Coffea canephora shows Antiproliferative effect against Breast cancer cells (MCF7 and MDA-MB-231), cervical cancer cells (HeLa) [32, 55].
Solanum nigrum shows induction of apoptosis in cervical cancer cells (HeLa) [56].
Table 1: Plant details along with their pharmacological activities
| S. No. | Common name (fig. 2) | Chemical compound (fig. 3) |
Biologcal source | Type of cancer (fig. 4) |
Cancer cell models (fig. 5) |
Mechanism of action | Ref |
|
Parsley | Myristicin, Luteolin, Apigenin | Petroselinum sativum | Lung cancer | NCI-H82 | It sensitize cancer cells followed by cytotoxicity. | [17] |
| Myeloid leukemia | K-562 | ||||||
| Breast cancer | MCF-7, MDA-MB-231 | ||||||
| Hepatocellular carcinoma | Hep-3B | ||||||
| Prostate cancer | PC-3 | ||||||
|
Amur cork tree | Berberine | Phellodendronamurense | Lung tumor | H1229, A549 | It inhibited CREB mediated Cox-2 activation. | [18] |
|
Bitter gourd, Karala | Alpha-eleostearic acid | Momordica charantia | Breast cancer | MCF-7 | Arresting cell cycle arrest and activating apoptosis | [19] |
| Cervical cancer | HeLa | ||||||
|
Habanero pepper | Capsaicinoids, Capsaicin | Capsicum chinense | Human hepatocellular carcinoma | HEPG2 | Induce apoptosis and cell cycle arrest | [20] |
| Colon cancer | Colo205 | ||||||
| Human glioblastoma | A172 | ||||||
|
Garlic | Alliin, allicin, allyl sulfides | Allium sativum | Human leukemia | HL-60 | DNA repair, slowing down of cell division and apoptosis | [21, 22] |
| Breast cancer | MCF-7 | ||||||
| Cervical cancer | HELA | ||||||
| Prostate cancer | DU145 | ||||||
|
Ginger | Gingerol, Shogaols, Zingerone | Zingiber officinalis | Prostate cancer | LNCaP, C4-2, C4-2B, DU145, PC-3 | Apoptosis of cancer cells and inhibition of metastasis | [23] |
| Breast cancer | MDA-MB-231, MCF-7 | ||||||
| Cervical cancer | HeLa | ||||||
|
Rosemary | Rosmarinic acid, Carnosol | Rosmarinus officinalis | Adenocarcinoma cervical cancer | HeLa | Inhibits growth and proliferation of cancer cells | [17, 24] |
| Lung cancer | NCI-H82 | ||||||
| Myeloid leukemia | K-562 | ||||||
| Breast cancer | MCF-7, MDA-MB-231 | ||||||
| Hepatocellular carcinoma | Hep-3B | ||||||
| Prostate cancer | PC-3 | ||||||
|
Oregano | Carvacrol | Origanum vulgare | Hepatoma cancer | HEPG2 | Preventing metastasis, reducing carcinogenic heterocyclic amines | [25, 17] |
| Lung cancer | NCI-H82 | ||||||
| Myeloid leukemia | K-562 | ||||||
| Breast cancer | MCF-7, MDA-MB-231 | ||||||
| Prostate cancer | PC-3 | ||||||
|
Flax seed | Omega-3 fatty acid, Secoisolariciresinoldiglycoside(SDG) | Linum usitatissimum | Breast cancer | MDA-MB-435 | Phytoestrogens down-regulate estrogenic action, reducing the risk of estrogen-dependent breast cancer. | [26] |
|
Wheatgrass | Abscisic acid | Triticum aestivum | Breast cancer | MCF-7 | The plant hormone abscisic acid occuring in the wheatgrass is responsible for its anticancer activity. This hormone down regulates physiological processes and delays cell division. | [27, 28] |
| Colon cancer | HCT-116 | ||||||
| Prostate cancer | PC3 | ||||||
| Lung cancer | A549 | ||||||
| Pancreatic cancer | MIAPACA | ||||||
|
Aloe-vera | Acemannan | Aloe barbadensis | Hepatocellular carcinoma | HEPG2 | Acemannan induce the production of Tumor Necrosis Factor that destroys cancer cells. | [29] |
|
Feverfew | Parthenolide | Tancetum parthenium | Lung carcinoma | A549 | Parthenolides inhibits the pro-inflammatory signalling pathway and activated apoptosis | [30] |
| Colon adenocarcinoma | HT-29 | ||||||
|
Red clover | Genistein | Trifolium pretense/Genista tinctoria | Breast cancer | MCF-7 and MDA-MB-231 | Phytoestrogens down-regulate estrogen mechanism preventing breast cancer, prostate cancers. | [31, 32] |
| Colorectal cancer | HT-29 | ||||||
| Prostate cancer | IA8-ARCaP and LNCaP/HIF-1α | ||||||
|
Echinacea | Arabinogalactan | Echinacea purpurea | Pancreatic cancer | MIA-PaCa-2 | Activate macrophages, increase T-cell activity and increase production of interferon. | [33] |
| Colon cancer | COLO320 | ||||||
|
Sweet wormwood | Artemisinin | Artemisia annua | Breast cancer | MCF-7, MDA-MB-231, T-47D | Artemisinin shows cytotoxic by reducing uptake of iron | [34, 35] |
| pancreatic cancer | MIA PaCa-2 | ||||||
| prostate cancer | PC-3 and A549 | ||||||
|
Clove | Anthocyanins, Eugenol, Caryophyllene, eugenyl, naphthalene, sesquiterpenes | Eugenia caryophyllata/Syzygiumaromaticum | Cervical cancer | HeLa | Anthocyanins and other high antioxidants show antiproliferative and apoptotic effect | [36] |
| Breast cancer | MCF-7 and MDA-MB-231 | ||||||
| Prostate cancer | DU-145 | ||||||
|
Liquoriceroot | Polyphenols, glycyrrhizin | Glycyrrhiza glbra | Cervical cancer | HeLa | Antiproliferation and modulates the expression of Bcl-2/Bax apoptotic regulatory factors. | [37, 38] |
| Breast cancer | MCF-7 | ||||||
|
Barberry | Berberine | Berberis vulgaris/Berberis aristata | Breast cancer | MCF-7 | Berberine induce cytotoxic effect | [39] |
|
Tea | Catechin | Camellia sinensis | Prostate cancer | DU-145 | High levels of vitamin C, low glycemic index acting as a powerful antioxidant. EGCG (Epigallocatechin Gallate) act as an antiangiogenic factor, promotes apoptosis and induces cell growth arrest via cell cycle regulatory proteins, it also activates killer caspases, and supresses oncogenic transcription factors. | [40] |
|
Onion | Quercetin | Allium cepa | Colon cancer | SW-620 and HCT-116 | Polyphenols and quercetin are potent antioxidants preventing cancer development. | [41, 42] |
| Breast cancer | MDA-MB-231 | ||||||
|
Foxglove | Digoxin, Acteoside | Digitalis purpurea l and Digitalis lanata | Breast cancer | SK-MEL28, MDA-MB-435 | Antiproliferative and antimetastatic. | [43] |
| Prosate cancer | DU145, PC3 | ||||||
| Lung cancer | A549 | ||||||
| Ovarian cancer | OVCAR-3, OVCAR-5, NCI-ADRES | ||||||
| Colon cancer | HCT-116 | ||||||
|
Graviola | Annonaceousacetogenins | Annona muricata | Pancreatic cancer | FG/COLO357 and CD18/HPAF | Cytotoxic and antimetastatic | [44, 45] |
| Breast cancer | MCF-7 | ||||||
|
Milk thistle | Mixture of flavonolignans such as silibinin, silidianin, silicristin, and isosilibinin. | Silybum eburneum or silybum marianum | Prostate cancer | LNCaP, DU145, PC3 | Antiproliferative effect on cancer cells | [46, 47, 48] |
| Colorectal adenocarcinoma | HT-29 | ||||||
| Lung cancer | NCIH-23 | ||||||
| Breast cancer | MCF-7 | ||||||
|
Turmeric | Curcumin | Curcuma longa | Glioblastoma cancer | A172 | Anti-proliferative, apoptotic and cytotoxic effect | [22] |
| Colorectal cancer | LoVo and HT-29 | ||||||
| Ovarian cancer | A2780 and CP70 | ||||||
| Prostate cancer | PC-3 | ||||||
| Hepatocellular carcinoma | HEPG2 | ||||||
| Lung cancer | NCI-H460, H1975 | ||||||
|
Grapes | Resveratrol, proanthocyanidins | Polygonum cuspidatum (Grapes, Blueberries, Peanut) | Hepatoblastoma | HEPG2 | Arrest the cell cycle, trigger apoptosis by inhibiting ERK1/2 cascade and modulating the expression of p53 and cyclin-dependent kinases block cancer growth. | [22, 49, 32] |
| Lung cancer | NCI-H460, A549, A579, H1975 | ||||||
| Ovarian cancer | Pa-1, MDAH2774, SKOV3 | ||||||
| colorectal cancer | DLD1 and HT29, HCT-116 and CaCo-2 | ||||||
| Prostate cancer | (PC-3M-MM2 cells, DU145 and LNCaP) | ||||||
| Breast | MCF-7 | ||||||
|
Rice bran | Tocotrienols, Tocopherol, α-Tocopheryl succinate Phytic acid |
Oryza sativa | Cervical cancer | HeLa | Inhibits cell proliferation | [22, 50, 32] |
| Ovarian cancer | Caov-3 | ||||||
| Breast cancer | MDA-MB-231 | ||||||
| Liver cancer | HepG2 | ||||||
| Colorectal cancer | HT-29 | ||||||
|
Mangosteen | α-mangostin, γ-mangostin, and garcinone E | Garcinia Mangostana | Prostate cancer | LNCaP, 22RV1 | Pro-apoptotic activity of α-mangostin. | [22] |
| Ovarian cancer | HEY, A2780 | ||||||
| Hepatocellular carcinoma | Hep3B | ||||||
| Cervical cancer | HeLa | ||||||
|
Aniseed, Fennel | Pimpinelol | Pimpinella haussknechtii | Breast cancer | MCF-7 | Induce apoptosis by increasing protein aggregation and ER stress | [22] |
|
Red sage, tan-shen | Salvianolic acid A and B | Salvia Miltiorrhiza | Lung cancer | A549, H1975, PC9 | Induce apoptosis through caspase activation, cell cycle arrest, anti-angiogenic effect, and Bcl-2 family regulation. | [22, 51] |
| Breast cancer | MCF-7, MDA-MB-231 | ||||||
| Leukemia | THP-1, KG-1, Kasumi-1 | ||||||
| Colorectal cancer | HCT116, HT29, HCT8 | ||||||
| Ovarian cancer | SKOV3 | ||||||
| Liver cancer | SK-Hep-1, Bel-7404, HepG2, HL-7702 | ||||||
|
Yam rhizome | Protodioscin | Dioscoreae rhizome | Cervical cancer | HeLa, C33A | It induce apoptosis in cancer cells. | [22] |
|
Periwinkle, Sadabahar | Vincristine and vinblastine | Catharanthus roseus | Breast cancer | MCF-7 | Interactions with tubulin and disruption of microtubule function causing metaphase arrest. | [52, 53] |
|
Gorakhmundi, Mundi | Spaeranthine, Stigmasterol, eugenol | Sphaeranthus indicus | Lung cancer | A549 | Inhibits proliferation of cancer cells. | [52] |
| prostate cancer | PC-3 and DU-145 | ||||||
| colon cancer | Colo-205 | ||||||
| breast cancer | MCF-7 | ||||||
|
Lightyellowsophra root | Leachianone A | Radix sophorae | Liver cancer | HEPG2 | Activation of both extrinsic and intrinsic pathways of apoptosis | [52] |
|
Kushta, Kutha | Costunolide, Cynaropicrin | Saussurea lappa | Liver cancer | HEPG2 | induction of apoptosis | [52] |
| Cervical cancer | HELA | ||||||
|
Litchi fruit | Epicatechin, procyanidin | Litchi chinensis | Breast cancer | MCF-7 and MDA-MB-231 | Antiproliferative effects. | [52, 54] |
|
Pine needles, Japanese red pine | Caryophyllene, spathulenol | Pinus densiflora | Breast cancer | MCF-7 | PNE inhibited the growth of cancer cells and antiproliferative effects. | [52] |
| Human leukemia | HL-60 | ||||||
|
Ashok, Mast tree | Polyfothine, polylongine | Polyalthia longifolia | Colon | SW-620 | inhibited cell proliferation of various human cancer cell lines |
[52] |
| Human leukemia | HL-60 | ||||||
|
Coffee beans | Caffeic acid, Caffeine | Coffea canephora/Coffea arabica | Breast cancer | MCF7 and MDA-MB-231 | Antiproliferative effect against cancer cells | [32, 55] |
| Cervical cancer | HeLa | ||||||
|
Makoy, deadly nightsade | Solasodine, Solasonine | Solanum nigrum | Cervical cancer | HeLa | induction of apoptosis | [56] |

Fig. 2: Plants common name

Fig. 3: Chemical constituents of the plants

Fig. 4: Different types of cancer

Fig. 5: Different types of cancer cell models
Herbal medicine has been used in traditional healing systems, such as Traditional Medicine and Ayurveda, for centuries to treat various health conditions, including cancer. It had been said that about 80% of drugs used in the treatment of cancer are of herbal origin, including anthracyclines, podophyllotoxins, taxanes and vinca alkaloids. Some herbal remedies have shown promise in these traditional systems. Many herbs contain compounds with anti-inflammatory and antioxidant properties (vitamins, enzymes, polysaccharides, polyphenols, flavonoids, minerals, lignins, xanthones, carotene etc.), which may help reduce the risk of cancer development by preventing DNA damage and inhibiting the growth of cancer cells. Despite use of herbal preparations extensively all across the continents, the evidence generated against cancer cells is non-scientifically generated, analyzed and or the models used in preclinical study do not matches with clinical condition of cancer. It is also believed that herbal medicine therapy could be a complementary therapy along with chemotherapy, surgical therapy, radiation therapy and nuclear therapy.
Nil
All authors equally contributed in the literature survey and preparation of manuscript. All authors participated in the design, interpretation of the studies and analysis of the data and review of the manuscript; Dr. Ritu Rani wrote the original review article, Mr. Sandeep and Mr. Abhay reviewed the manuscript.
Declared none
Yang G, LI X, LI X, Wang L, LI J, Song X. Traditional Chinese medicine in cancer care: a review of case series published in the Chinese literature. Evid Based Complement Alternat Med. 2012;2012(1):751046. doi: 10.1155/2012/751046, PMID 22778776.
Diwanay S, Chitre D, Patwardhan B. Immunoprotection by botanical drugs in cancer chemotherapy. J Ethnopharmacol. 2004 Jan 1;90(1):49-55. doi: 10.1016/j.jep.2003.09.023, PMID 14698508.
Pal SK, Shukla Y. Herbal medicine: current status and the future. Asian Pac J Cancer Prev. 2003 Aug 20;4(4):281-8. PMID 14728584.
Smith Hall C, Larsen HO, Pouliot M. People plants and health: a conceptual framework for assessing changes in medicinal plant consumption. J Ethnobiol Ethnomed. 2012;8:43. doi: 10.1186/1746-4269-8-43, PMID 23148504.
Tavakoli J, Miar S, Majid Zadehzare MM, Akbari H. Evaluation of effectiveness of herbal medication in cancer care: a review study. Iran J Cancer Prev. 2012;5(3):144-56. PMID 25628834.
Chen X, HU ZP, Yang XX, Huang M, Gao Y, Tang W. Monitoring of immune responses to a herbal immune modulator in patients with advanced colorectal cancer. Int Immunopharmacol. 2006;6(3):499-508. doi: 10.1016/j.intimp.2005.08.026, PMID 16428086.
Jing Y, Nakajo S, Xia L, Nakaya K, Fang Q, Waxman S. Boswellic acid acetate induces differentiation and apoptosis in leukemia cell lines. Leuk Res. 1999;23(1):43-50. doi: 10.1016/s0145-2126(98)00096-4, PMID 9933134.
Baum M, Ernst E, Lejeune S, Horneber M. Role of complementary and alternative medicine in the care of patients with breast cancer: report of the European society of mastology (EUSOMA). European Journal of Cancer. 2006;42(12):1702-10.
Lian Z, Niwa K, Gao J, Tagami K, Mori H, Tamaya T. Association of cellular apoptosis with anti-tumor effects of the Chinese herbal complex in endocrine-resistant cancer cell line. Cancer Detect Prev. 2003;27(2):147-54. doi: 10.1016/s0361-090x(03)00026-6, PMID 12670527.
Mahady G. Global harmonisation of herbal health claims. J Nutr. 2001;131(S3):162-96. doi: 10.1093/jn/131.3.1120S.
Fong HH. Integration of herbal medicine into modern medical practices: issues and prospects. Integr Cancer Ther. 2002;1(3):287-93. doi: 10.1177/153473540200100313, PMID 14667286.
Rees RW, Feigel I, Vickers A, Zollman C, MC Gurk R, Smith C. Prevalence of complementary therapy use by women with breast cancer. a population based survey. Eur J Cancer. 2000;36(11):1359-64. doi: 10.1016/s0959-8049(00)00099-x, PMID 10899648.
Gray RE, Fitch M, Goel V, Franssen E, Labrecque M. Utilization of complementary/alternative services by women with breast cancer. J Health Soc Policy. 2003;16(4):75-84. doi: 10.1300/J045v16n04_04, PMID 12943333.
Safarzadeh E, Sandoghchian Shotorbani SS, Baradaran B. Herbal medicine as inducers of apoptosis in cancer treatment. Adv Pharm Bull. 2014 Oct;4 Suppl 1:421-7. doi: 10.5681/apb.2014.062, PMID 25364657.
Wachtel Galor S, Tomlinson B, Benzie IF. Ganoderma lucidum (Lingzhi) a Chinese medicinal mushroom: biomarker responses in a controlled human supplementation study. Br J Nutr. 2004;91(2):263-9. doi: 10.1079/BJN20041039, PMID 14756912.
Taixiang W, Wei X, Yang X, Zhiyu C. Medicinal herbs for esophageal cancer. Cochrane Database System Review. 2007;24(1):CD004520.
Berrington D, Lall N. Anticancer activity of certain herbs and spices on the cervical epithelial carcinoma (HeLa) cell line. Evid Based Complement Alternat Med. 2012 Jan 1;2012:564927. doi: 10.1155/2012/564927, PMID 22649474.
James MA, FU H, Liu Y, Chen DR, You M. Dietary administration of berberine or Phellodendron amurense extract inhibits cell cycle progression and lung tumorigenesis. Mol Carcinog. 2011 Jan;50(1):1-7. doi: 10.1002/mc.20690, PMID 21061266.
Shobha CR, Vishwanath P, Suma MN, Prashant A, Rangaswamy C, Gowdappa BH. In vitro anti-cancer activity of ethanolic extract of Momordica charantia on cervical and breast cancer cell lines. Int J Health Allied Sci. 2015 Oct 1;4(4):210. doi: 10.4103/2278-344X.167649.
Amruthraj NJ, Raj P, Saravanan S, Lebel LA. In vitro studies on anticancer activity of capsaicinoids from capsicum chinense against human hepatocellular carcinoma cells. Int J Pharm Pharm Sci. 2014;6(4):254-558.
Lee J, Gupta S, Huang JS, Jayathilaka LP, Lee BS. HPLC–MTT assay: anticancer activity of aqueous garlic extract is from allicin. Anal Biochem. 2013 May 15;436(2):187-9. doi: 10.1016/j.ab.2013.01.033, PMID 23416182.
Limonta P, Moretti RM, Marzagalli M, Fontana F, Raimondi M, Montagnani Marelli M. Role of endoplasmic reticulum stress in the anticancer activity of natural compounds. Int J Mol Sci. 2019 Jan;20(4):961. doi: 10.3390/ijms20040961, PMID 30813301.
Karna P, Chagani S, Gundala SR, Rida PC, Asif G, Sharma V. Benefits of whole ginger extract in prostate cancer. Br J Nutr. 2012 Feb;107(4):473-84. doi: 10.1017/S0007114511003308, PMID 21849094.
Yesil Celiktas O, Sevimli C, Bedir E, Vardar Sukan F. Inhibitory effects of rosemary extracts carnosic acid and rosmarinic acid on the growth of various human cancer cell lines. Plant Foods Hum Nutr. 2010 Jun 1;65(2):158-63. doi: 10.1007/s11130-010-0166-4, PMID 20449663.
Ozkan A, Erdogan A. A comparative evaluation of antioxidant and anticancer activity of essential oil from Origanum onites (Lamiaceae) and its two major phenolic components. Turk J Biol. 2011 Nov 30;35(6):735-42. doi: 10.3906/biy-1011-170.
Chen J, Stavro PM, Thompson LU. Dietary flaxseed inhibits human breast cancer growth and metastasis and downregulates expression of insulin-like growth factor and epidermal growth factor receptor. Nutr Cancer. 2002 Jul 1;43(2):187-92. doi: 10.1207/S15327914NC432_9, PMID 12588699.
Tandon S, Arora A, Singh S, Monga J, Arora S. Antioxidant profiling of Triticum aestivum (wheatgrass) and its antiproliferative activity in MCF-7 breast cancer cell line. J Pharm Res. 2011 Dec;4(12):4601-4.
Save S, Chander H, Patil M, Singh S, Satti NK, Chaturbhuj G. In vitro anticancer and in vivo immunomodulatory activity of two new compounds isolated from wheatgrass (Triticum aestivum L.). Indian J Nat Prod Resour (IJNPR). 2019 Jun 9;10(1):9-22.
Shalabi M, Khilo K, Zakaria MM, Elsebaei MG, Abdo W, Awadin W. Anticancer activity of aloe vera and Calligonum comosum extracts separetely on hepatocellular carcinoma cells. Asian Pac J Trop Biomed. 2015 May 1;5(5):375-81. doi: 10.1016/S2221-1691(15)30372-5.
Parada Turska J, Paduch R, Majdan M, Kandefer Szerszen M, Rzeski W. Antiproliferative activity of parthenolide against three human cancer cell lines and human umbilical vein endothelial cells. Pharmacol Rep. 2007 Mar 1;59(2):233-7. PMID 17556802.
Jiang H, Fan J, Cheng L, HU P, Liu R. The anticancer activity of genistein is increased in estrogen receptor beta 1-positive breast cancer cells. Onco Targets Ther. 2018;11:8153-63. doi: 10.2147/OTT.S182239, PMID 30532556.
Singh NK, Yadav AK, Sirohi P, Rani M, Saraswat S, Singh MP. Anticancer activity of herbal medicine: mechanism of action. In: Akhtar MS Swamy MK, editors. Inanticancer plants: mechanisms and molecular interactions. Singapore: Springer; 2018. p. 165-96. doi: 10.1007/978-981-10-8417-1_7.
Chicca A, Adinolfi B, Martinotti E, Fogli S, Breschi MC, Pellati F. Cytotoxic effects of Echinacea root hexanic extracts on human cancer cell lines. J Ethnopharmacol. 2007 Mar 1;110(1):148-53. doi: 10.1016/j.jep.2006.09.013, PMID 17052874.
WU GS, LU JJ, Guo JJ, Huang MQ, Gan L, Chen XP. Synergistic anti-cancer activity of the combination of dihydroartemisinin and doxorubicin in breast cancer cells. Pharmacol Rep. 2013 Mar 1;65(2):453-9. doi: 10.1016/s1734-1140(13)71021-1, PMID 23744430.
Lang SJ, Schmiech M, Hafner S, Paetz C, Steinborn C, Huber R. Antitumor activity of an Artemisia annua herbal preparation and identification of active ingredients. Phytomedicine. 2019 Sep 1;62:152962. doi: 10.1016/j.phymed.2019.152962, PMID 31132755.
Dwivedi V, Shrivastava R, Hussain S, Ganguly C, Bharadwaj M. Comparative anticancer potential of clove (Syzygium aromaticum) an Indian spice against cancer cell lines of various anatomical origin. Asian Pac J Cancer Prev. 2011 Jan 1;12(8):1989-93. PMID 22292639.
Paarakh PM, Sreeram SC, Shruthi SD, Ganapathy PS. In vitro and in silico anticancer activity of ammonium glycyrrhizinate isolated from roots of Glycyrrhiza glabra Linn. Saudi J Med Pharm Sci. 2015 Sep;1(1):4-8. doi: 10.36348/sjmps.2015.v01i01.002.
JO EH, Kim SH, RA JC, Kim SR, Cho SD, Jung JW. Chemopreventive properties of the ethanol extract of Chinese licorice (Glycyrrhiza uralensis) root: induction of apoptosis and G1 cell cycle arrest in MCF-7 human breast cancer cells. Cancer Lett. 2005 Dec 18;230(2):239-47. doi: 10.1016/j.canlet.2004.12.038, PMID 16297710.
Serasanambati M, Chilakapati SR, Manikonda PK, Kanala JR. Anticancer activity of methanolic extract of Berberis aristata in MCF-7 human breast cancer cell lines. Int J Life Sci Biotechnol Pharm Res. 2015;4(1):31-5.
Kobalka AJ, Keck RW, Jankun J. Synergistic anticancer activity of biologicals from green and black tea on DU 145 human prostate cancer cells. Cent Eur J Immunol. 2015;40(1):1-4. doi: 10.5114/ceji.2015.50825, PMID 26155176.
Zhao Y, Fan D, Zheng ZP, LI ET, Chen F, Cheng KW. 8-C-(E-phenylethenyl) quercetin from onion/beef soup induces autophagic cell death in colon cancer cells through ERK activation. Mol Nutr Food Res. 2017 Feb;61(2):1600437. doi: 10.1002/mnfr.201600437, PMID 27670274.
Wang Y, Tian WX, MA XF. Inhibitory effects of onion (Allium cepa L.) extract on proliferation of cancer cells and adipocytes via inhibiting fatty acid synthase. Asian Pac J Cancer Prev. 2012 Jan 1;13(11):5573-9. doi: 10.7314/apjcp.2012.13.11.5573, PMID 23317220.
Dimas K, Papadopoulou N, Baskakis C, Prousis CK, Tsakos M, Alkahtani S, Honisch S, Lang F, Calogeropoulou T, Alevizopoulos K, Stournaras C. Steroidal cardiac Na+/K+ATPase inhibitors exhibit strong anti-cancer potential in vitro and in prostate and lung cancer xenografts in vivo. Anti-Cancer Agents Med Chem. 2014 Jun 1;14(5):762-70.
Daddiouaissa D, Amid A, Kabbashi NA, Fuad FA, Elnour AM, Epandy MA. Antiproliferative activity of ionic liquid graviola fruit extract against human breast cancer (MCF-7) cell lines using flow cytometry techniques. J Ethnopharmacol. 2019 May 23;236:466-73. doi: 10.1016/j.jep.2019.03.003, PMID 30853648.
Torres MP, Rachagani S, Purohit V, Pandey P, Joshi S, Moore ED. Graviola: a novel promising natural derived drug that inhibits tumorigenicity and metastasis of pancreatic cancer cells in vitro and in vivo through altering cell metabolism. Cancer Lett. 2012 Oct 1;323(1):29-40. doi: 10.1016/j.canlet.2012.03.031, PMID 22475682.
Davis Searles PR, Nakanishi Y, Kim NC, Graf TN, Oberlies NH, Wani MC. Milk thistle and prostate cancer: differential effects of pure flavonolignans from Silybum marianum on antiproliferative end points in human prostate carcinoma cells. Cancer Res. 2005 May 15;65(10):4448-57. doi: 10.1158/0008-5472.CAN-04-4662, PMID 15899838.
Akhtar R, Ali M, Mahmood S, Sanyal SN. Anti-proliferative action of silibinin on human colon adenomatous cancer HT-29 cells. Nutr Hosp. 2014;29(2):388-92. doi: 10.3305/nh.2014.29.2.7080, PMID 24528358.
Kalla PK, Chitti S, Aghamirzaei ST, Senthilkumar R, Arjunan S. Anticancer activity of silymarin on MCF-7 and NCIH-23 cell lines. Adv Biol Res. 2014;8(2):57-61.
Zhou HB, Chen JJ, Wang WX, Cai JT, DU Q. Anticancer activity of resveratrol on implanted human primary gastric carcinoma cells in nude mice. World J Gastroenterol. 2005 Jan 14;11(2):280-4. doi: 10.3748/wjg.v11.i2.280, PMID 15633232.
Norhaizan ME, NG SK, Norashareena MS, Abdah MA. Antioxidant and cytotoxicity effect of rice bran phytic acid as an anticancer agent on ovarian breast and liver cancer cell lines. Malays J Nutr. 2011 Dec 1;17(3):367-75. PMID 22655458.
Qin T, Rasul A, Sarfraz A, Sarfraz I, Hussain G, Anwar H. Salvianolic acid A and B: potential cytotoxic polyphenols in battle against cancer via targeting multiple signaling pathways. Int J Biol Sci. 2019;15(10):2256-64. doi: 10.7150/ijbs.37467, PMID 31592132.
Nahata A. Anticancer agents: a review of relevant information on important herbal drugs. Int J Clin Pharmacoltoxicol. 2017 Mar 10;6(2):250-5.
Aruna SR. In vitro and in vivo antitumor activity of Catharanthus roseus. Int Res J Pharm Appl Sci. 2014;4(6):1-4.
Wang X, Yuan S, Wang J, Lin P, Liu G, LU Y. Anticancer activity of litchi fruit pericarp extract against human breast cancer in vitro and in vivo. Toxicol Appl Pharmacol. 2006 Sep 1;215(2):168-78. doi: 10.1016/j.taap.2006.02.004, PMID 16563451.
Polamuri D, Valentina CG, Suresh R, Islam A. In vitro anticancer and antioxidant activity of green coffee beans extract. AFSJ. 2020 Jul 29;17(2):24-35. doi: 10.9734/afsj/2020/v17i230188.
Patel S, Gheewala N, Suthar A, Shah A. In vitro cytotoxicity activity of Solanum nigrum extract against hela cell line and vero cell line. Int J Pharm Pharm Sci. 2009 Nov;1(1):38-46.